30/Mar/2020
Health profile of older adults assisted by the Elderly Caregiver Program of Health Care Network of the City of São Paulo
einstein (São Paulo). 30/Mar/2020;18:eAO5263.
View Article30/Mar/2020
Health profile of older adults assisted by the Elderly Caregiver Program of Health Care Network of the City of São Paulo
DOI: 10.31744/einstein_journal/2020AO5263
ABSTRACT Objective To assess the health profile of community-dwelling older adults, according to sex, assisted by the Elderly Caregiver Program of the City of São Paulo. Methods Secondary data of 535 older adults, assisted by ten Elderly Caregiver Program teams from the southern region of São Paulo, were collected from medical records and the Multidimensional Evaluation of Older People in Primary Care, after verifying the inclusion and exclusion criteria for the study and obtaining subjects’ consent. Results Older adults assisted […]
Keywords: Aged; Health profile; Health services for the aged; Healthcare models; Home care services; Home health aides
20/Dec/2019
Physicians’ behavior regarding non-acceptance of oral restriction (nil per os) by dysphagic patient with risk of laryngotracheal aspiration
DOI: 10.31744/einstein_journal/2020AO4952
ABSTRACT Objective: To define physician´s behavior in the face of a mentally capable elderly dysphagic patients at risk of pulmonary aspiration, who do not accept oral restriction. Methods: Observational, cross-sectional study, presenting a clinical case of an independent elderly with clinical complaints of dysphagia and laryngotracheal aspiration by flexible endoscopic evaluation of swallowing who rejected the proposal to restrict oral diet. A questionnaire about the patient’s decision-making process was used to assess whether the physician was sympathetic and justify their […]
Keywords: Aged; Bioethics; Deglutition disorders; Dysphagia; Personal autonomy
18/Oct/2019
Emergency department visits of older adults within 30 days of discharge: analysis from the pharmacotherapy perspective
DOI: 10.31744/einstein_journal/2020AO4871
ABSTRACT Objective To analyze, from the pharmacotherapy perspective, the factors associated to visits of older adults to the emergency department within 30 days after discharge. Methods A cross-sectional study carried out in a general public hospital with older adults. Emergency department visit was defined as the stay of the older adult in this service for up to 24 hours. The complexity of drug therapy was determined using the Medication Regimen Complexity Index. Potentially inappropriate drugs for use in older adults […]
Keywords: Aged; Drug therapy; Emergency service, hospital
20/Aug/2019
Sarcopenia and sarcopenic obesity as prognostic predictors in hospitalized elderly patients with acute myocardial infarction
DOI: 10.31744/einstein_journal/2019AO4632
ABSTRACT Objective: To investigate the potential value of sarcopenia and sarcopenic obesity as prognostic predictors in hospitalized elderly patients with acute myocardial infarction. Methods: A cross-sectional study based on data collected from elderly patients with acute myocardial infarction, admitted to a public hospital located in the Northeastern region of Brazil, from April to July 2015. The diagnosis of sarcopenia was based on muscle mass, muscle strength and physical performance measurements. Cardiovascular risk and prognostic markers, such as troponin and creatine […]
Keywords: Aged; Cardiovascular diseases; Myocardial infarction; Obesity; Sarcopenia
19/Aug/2019
Drug interactions among older adults followed up in a comprehensive medication management service at Primary Care
einstein (São Paulo). 19/Aug/2019;17(4):eAO4725.
View Article19/Aug/2019
Drug interactions among older adults followed up in a comprehensive medication management service at Primary Care
DOI: 10.31744/einstein_journal/2019AO4725
ABSTRACT Objective: To estimate the prevalence of drug interactions and associated factors among older adults followed up in a Comprehensive Medication Management Service at Primary Care. Methods: Firstly, the Beers criteria 2015 was used to define drug interactions; later, drug interactions proposed by Dumbreck for patients with diabetes, depression, and heart failure were evaluated. The associated factors were assessed by univariate (Pearson’s χ2) and multivariate analyses (logistic regression). The significance level of 5% was set for all analyses. Results: The […]
Keywords: Aged; Drug interactions; Medication therapy management; Pharmacists; Potentially inappropriate medication list
23/May/2019
Brazilian Nutritional Consensus in Hematopoietic Stem Cell Transplantation: Elderly
DOI: 10.31744/einstein_journal/2019AE4340
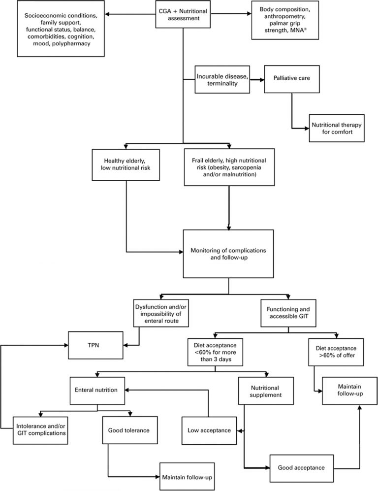
ABSTRACT The Brazilian Nutritional Consensus in Hematopoietic Stem Cell Transplantation: Elderly was elaborated by nutritionists, nutrologists and hematologists physicians from 15 Brazilians reference centers in hematopoietic stem cell transplantation, in order to emphasize the importancy of nutritional status and the body composition during the treatment, as well as the main characteristics related to patient’s nutritional assessment. Establishing the consensus, we intended to improve and standardize the nutritional therapy during the hematopoietic stem cell transplantation. The Consensus was approved by the […]
Keywords: Aged; Hematopoietic stem cell transplantation; Nutrition assessment; Nutritional status
28/Jan/2019
Association between respiratory capacity, quality of life and cognitive function in elderly individuals
DOI: 10.31744/einstein_journal/2019AO4337
ABSTRACT Objective To investigate associations between respiratory capacity, quality of life and cognitive function in elderly individuals. Methods The sample included 386 elderly individuals (232 women). Respiratory capacity assessment was based on maximal expiratory pressure measured at peak expiratory flow. Subjects were classified according to peak expiratory flow values adjusted for sex, age and height of individuals with normal (peak expiratory flow curve 60%) or reduced (peak expiratory flow curve < 60%) respiratory capacity. The World Health Organization Quality of [...]
Keywords: Aged; Cognition; Maximal voluntary ventilation; Quality of life
21/Nov/2018
Profile of drugs used for self-medication by elderly attended at a referral center
DOI: 10.31744/einstein_journal/2018AO4372
ABSTRACT Objective To determine the profile of medications used for self-medication by the elderly. Methods A cross-sectional study based on interviews with elderly seen at a reference center for Elderly Health of a teaching hospital, from July 2014 to July 2015. Clinical, demographic and pharmacotherapeutic data were collected. Results A total of 170 elderly were interviewed, 85.9% female, and the median age was 76 years. The frequency of self-medication was 80.5%. The most used medications for self-medication were central acting […]
Keywords: Aged; Drug therapy; Drug-related side effects and adverse reactions; Self medication
28/Aug/2018
Trends in surgical treatment of femoral neck fractures in the elderly
DOI: 10.1590/S1679-45082018AO4351
ABSTRACT Objective To analyze recent demographic and medical billing trends in treatment of femoral neck fracture of American elderly patients. Methods The American College of Surgeons National Surgical Quality Improvement Program database was analyzed from 2006 to 2015, for patients aged 65 years and older, using the Current Procedural Terminology codes 27130, 27125, 27235, and 27236. Patient demographics, postoperative complications, and frequency of codes were compared and analyzed over time. Our sample had 17,122 elderly patients, in that, 70% were […]
Keywords: Aged; Femoral neck fractures/surgery; Hip fractures/surgery; Surgical procedures, operative/trends
28/Aug/2018
Fracture risk assessment in home care patients using the FRAX® tool
DOI: 10.1590/S1679-45082018AO4236
ABSTRACT Objective To assess the ten-year risk of hip and osteoporotic fracture in home care patients using the FRAX® tool. Methods A retrospective, cross-sectional observational study including patients aged ≥ 40 and ≤ 90 years and receiving home care from a private provider. The risk of fracture was calculated using an online calculator. High risk was defined as risk of hip fracture greater than 3% or risk of osteoporotic fracture greater than 20%. Data were expressed as absolute number (n), […]
Keywords: Aged; Femoral fractures; Fractures, bone; Health of the elderly; Hip fractures; Home nursing; Patient safety
