The journal einstein (São Paulo) – e-ISSN 2317-6385 is dedicated to dissemination of high-quality scientific content that advances our understanding of human disease with the goal of improving prevention, care, diagnostics and treatment of patients globally.
The Brazilian Nutritional Consensus in Hematopoietic Stem Cell Transplantation: Elderly was elaborated by nutritionists, nutrologists and hematologists physicians from 15 Brazilians reference centers in hematopoietic stem cell transplantation, in order to emphasize the importancy of nutritional status and the body composition during the treatment, as well as the main characteristics related to patient’s nutritional assessment. Establishing the consensus, we intended to improve and standardize the nutritional therapy during the hematopoietic stem cell transplantation. The Consensus was approved by the Brazilian Society of Bone Marrow Transplantation.
Brazilian Nutritional Consensus in Hematopoietic Stem Cell Transplantation: Elderly
Gonçalves,Sandra Elisa Adami Batista and Ribeiro,Andreza Alice Feitosa and Hirose,Erika Yuri and Santos,Fabio Pires de Souza and Ferreira,Flávia Munhoz and Koch,Ludmila de Oliveira Muniz and Tanaka,Márcia and Souza,Mayara Santos de and Souza,Polianna Mara Rodrigues and Gonçalves,Thiago Jose Martins and Pereira,Andrea Z. Brazilian Nutritional Consensus in Hematopoietic Stem Cell Transplantation: Elderly. Einstein (Sao Paulo). [online]. 2019, vol. 17, n. 2, [cited 2026-04-09], eAE4340. Available from: <https://journal.einstein.br/article/brazilian-nutritional-consensus-in-hematopoietic-stem-cell-transplantation-elderly/>. ISSN 1679-4508. https://doi.org/10.31744/einstein_journal/2019AE4340
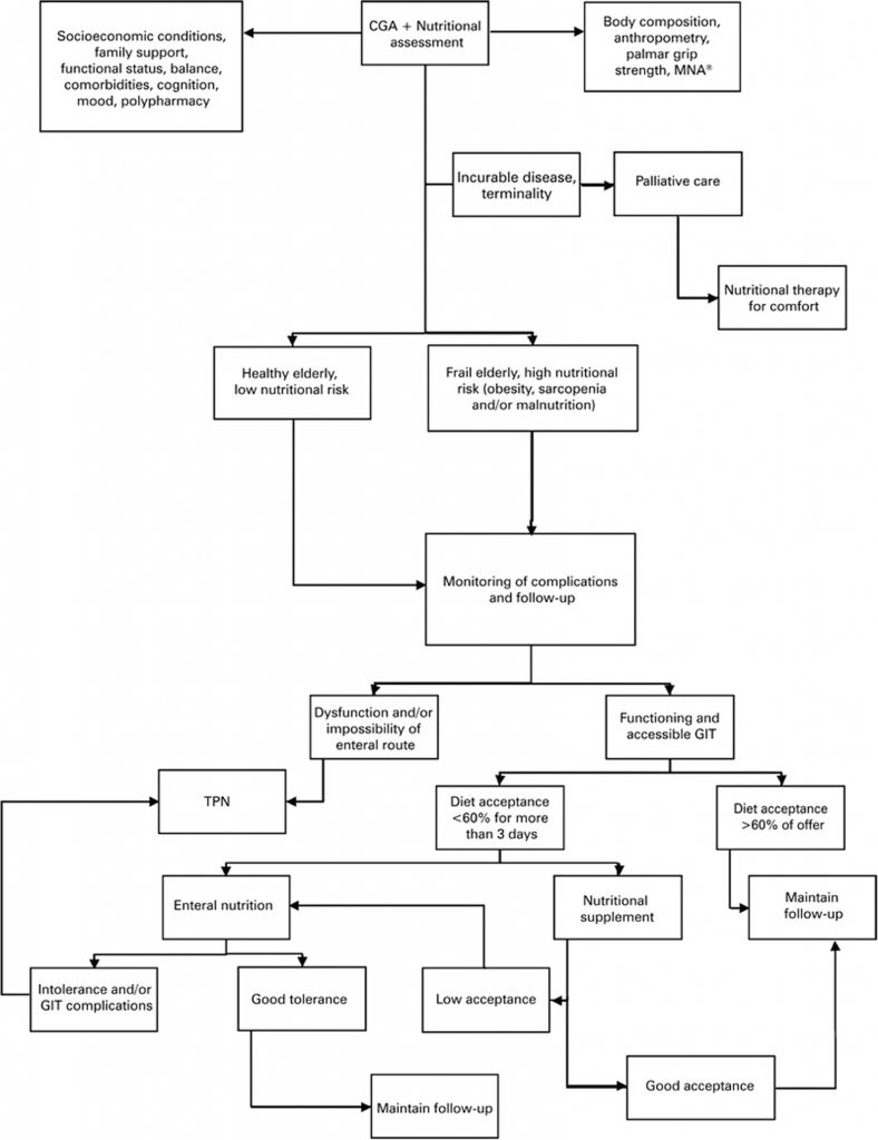
Figure 1
Practical organization chart of nutritional approaches to be applied