A revista einstein (São Paulo) - e-ISSN 2317-6385 é dedicada à divulgação de conteúdo científico de alta qualidade para o avanço da nossa compreensão das doenças humanas e com o objetivo de melhorar a prevenção, o cuidado, o diagnóstico e o tratamento de pacientes em todo o mundo.
O Consenso Brasileiro de Nutrição em Transplante de Células-Tronco Hematopoiéticas: Idoso foi elaborado com a participação de nutricionistas, médicos nutrólogos e médicos hematologistas de 15 centros brasileiros referência em transplante de células-tronco hematopoiéticas, com o objetivo de salientar a importância do estado nutricional e da composição corporal durante o tratamento, bem como as principais características relacionadas à avaliação nutricional do paciente. As intenções, ao se estabelecer o consenso, foram aprimorar e padronizar a terapia nutricional durante o transplante de células-tronco hematopoiéticas. O consenso foi aprovado pela Sociedade Brasileira de Transplante de Médula Óssea.
Consenso Brasileiro de Nutrição em Transplante de Células-Tronco Hematopoiéticas: Idosos
GonçalvesSEAB, RibeiroAAF, HiroseEY, SantosFPS, FerreiraFM, KochLOM, TanakaM, et al. Consenso Brasileiro de Nutrição em Transplante de Células-Tronco Hematopoiéticas: Idosos. Einstein (Sao Paulo). 2019;17(2):eAE4340. https://doi.org/10.31744/einstein_journal/2019AE4340
Gonçalves,Sandra Elisa Adami Batista; Ribeiro,Andreza Alice Feitosa; Hirose,Erika Yuri; Santos,Fabio Pires de Souza; Ferreira,Flávia Munhoz; Koch,Ludmila de Oliveira Muniz; Tanaka,Márcia; Souza,Mayara Santos de; Souza,Polianna Mara Rodrigues; Gonçalves,Thiago Jose Martins; Pereira,Andrea Z. Consenso Brasileiro de Nutrição em Transplante de Células-Tronco Hematopoiéticas: Idosos. Einstein (Sao Paulo)., v. 17, n. 2, eAE4340, maio. 2019. https://doi.org/10.31744/einstein_journal/2019AE4340
Gonçalves,S.E.A.B., Ribeiro,A.A.F., Hirose,E.Y., Santos,F.P.S., Ferreira,F.M., Koch,L.O.M., Tanaka,M., Souza,M.S. , Souza,P.M.R., Gonçalves,T.J.M., & Pereira,A.Z. (2019). Consenso Brasileiro de Nutrição em Transplante de Células-Tronco Hematopoiéticas: Idosos. Einstein (Sao Paulo).,17(2), eAE4340. https://doi.org/10.31744/einstein_journal/2019AE4340
Gonçalves,Sandra Elisa Adami Batista and Ribeiro,Andreza Alice Feitosa and Hirose,Erika Yuri and Santos,Fabio Pires de Souza and Ferreira,Flávia Munhoz and Koch,Ludmila de Oliveira Muniz and Tanaka,Márcia and Souza,Mayara Santos de and Souza,Polianna Mara Rodrigues and Gonçalves,Thiago Jose Martins and Pereira,Andrea Z. Consenso Brasileiro de Nutrição em Transplante de Células-Tronco Hematopoiéticas: Idosos. Einstein (Sao Paulo). [online]. 2019, vol. 17, n. 2, [cited 2026-04-02], eAE4340. Available from: <https://journal.einstein.br/pt-br/article/consenso-brasileiro-de-nutricao-em-transplante-de-celulas-tronco-hematopoieticas-idosos/>. ISSN 1679-4508. https://doi.org/10.31744/einstein_journal/2019AE4340
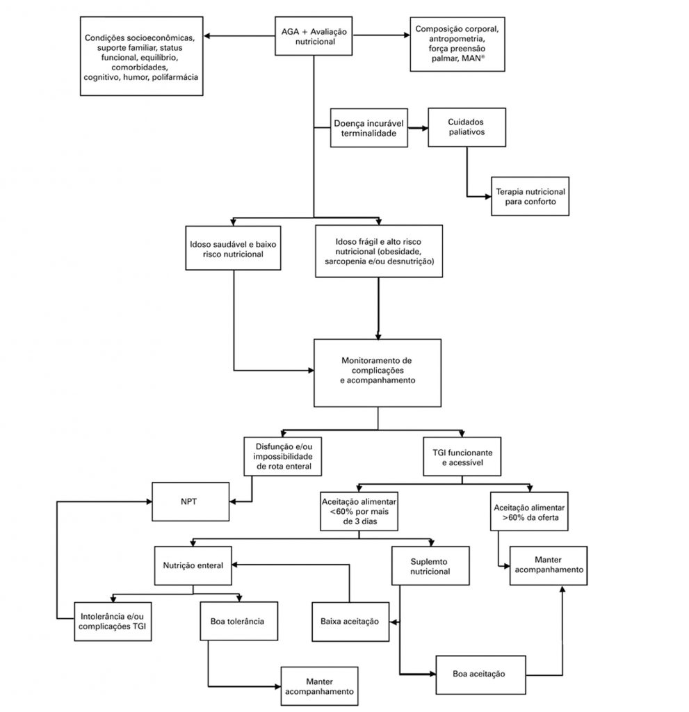
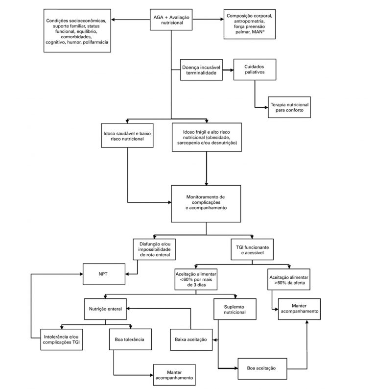
Figure 1
Organograma prático das condutas nutricionais que devem ser realizadas