einstein (São Paulo). 21/Aug/2015;13(3):441-7.
How to choose the therapeutic goals to improve tissue perfusion in septic shock
DOI: 10.1590/S1679-45082015RW3148
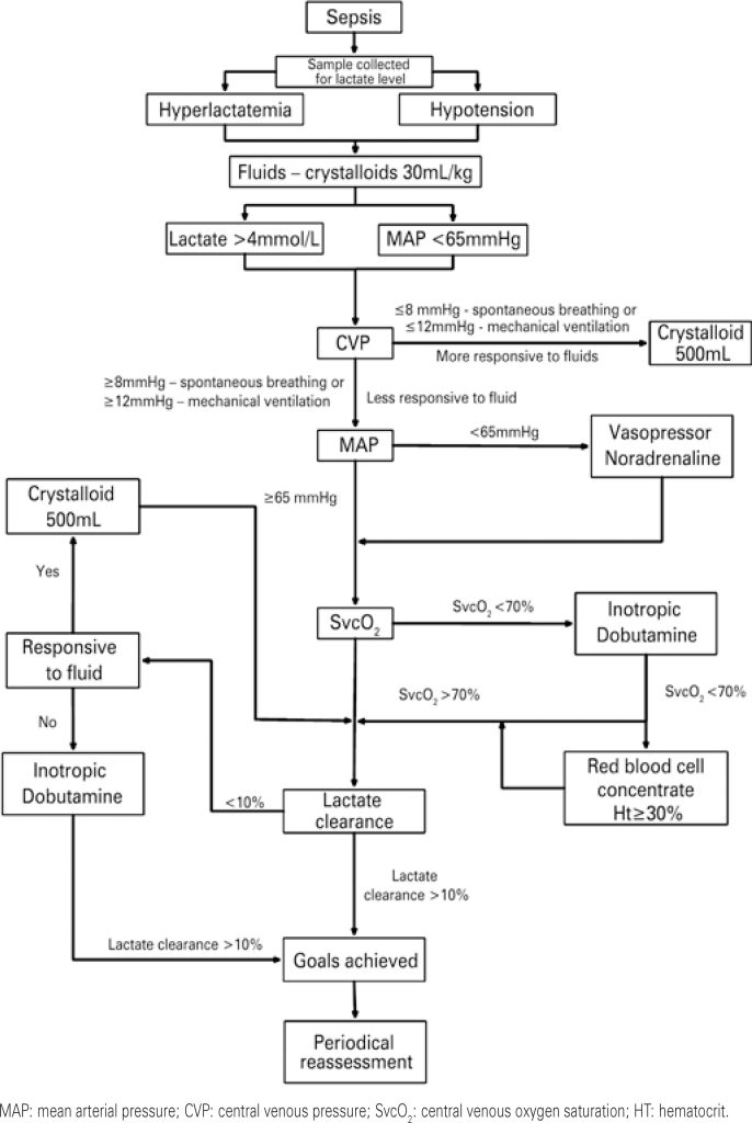
The early recognition and treatment of severe sepsis and septic shock is the key to a successful outcome. The longer the delay in starting treatment, the worse the prognosis due to persistent tissue hypoperfusion and consequent development and worsening of organ dysfunction. One of the main mechanisms responsible for the development of cellular dysfunction is tissue hypoxia. The adjustments necessary for adequate tissue blood flow and therefore of oxygen supply to metabolic demand according to the assessment of the cardiac index and oxygen extraction rate should be performed during resuscitation period, especially in high complexity patients. New technologies, easily handled at the bedside, and new studies that directly assess the impact of macro-hemodynamic parameter optimization on microcirculation and in the clinical outcome of septic patients, are needed.
1,592

