einstein (São Paulo). 01/Oct/2014;12(4):425-32.
Undulatory physical resistance training program increases maximal strength in elderly type 2 diabetics
DOI: 10.1590/S1679-45082014AO3162
Objective
To investigate the effects of a specific protocol of undulatory physical resistance training on maximal strength gains in elderly type 2 diabetics.
Methods
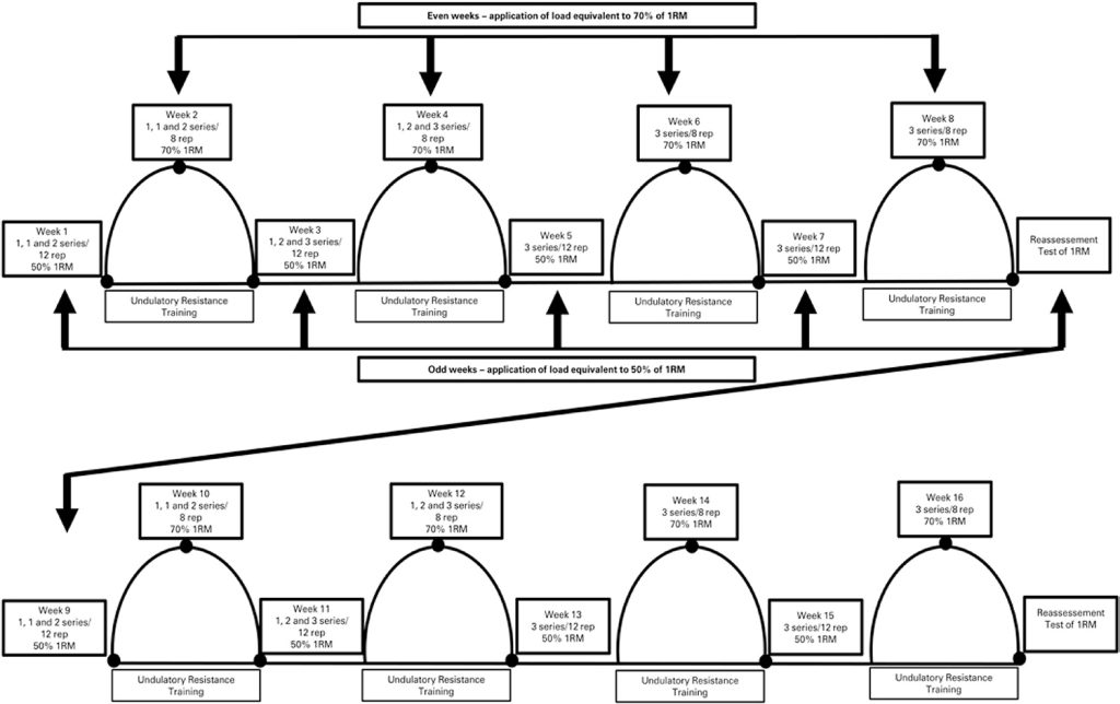
The study included 48 subjects, aged between 60 and 85 years, of both genders. They were divided into two groups: Untrained Diabetic Elderly (n=19) with those who were not subjected to physical training and Trained Diabetic Elderly (n=29), with those who were subjected to undulatory physical resistance training. The participants were evaluated with several types of resistance training’s equipment before and after training protocol, by test of one maximal repetition. The subjects were trained on undulatory resistance three times per week for a period of 16 weeks. The overload used in undulatory resistance training was equivalent to 50% of one maximal repetition and 70% of one maximal repetition, alternating weekly. Statistical analysis revealed significant differences (p<0.05) between pre-test and post-test over a period of 16 weeks.
Results
The average gains in strength were 43.20% (knee extension), 65.00% (knee flexion), 27.80% (supine sitting machine), 31.00% (rowing sitting), 43.90% (biceps pulley), and 21.10% (triceps pulley).
Conclusion
Undulatory resistance training used with weekly different overloads was effective to provide significant gains in maximum strength in elderly type 2 diabetic individuals.
541

