einstein (São Paulo). 01/out/2014;12(4):425-32.
Programa de treinamento físico resistido ondulatório aumenta a força máxima de idosos diabéticos tipo 2
DOI: 10.1590/S1679-45082014AO3162
Objetivo
Verificar os efeitos de um protocolo de treinamento físico resistido ondulatório nos ganhos de força máxima em idosos diabéticos do tipo 2.
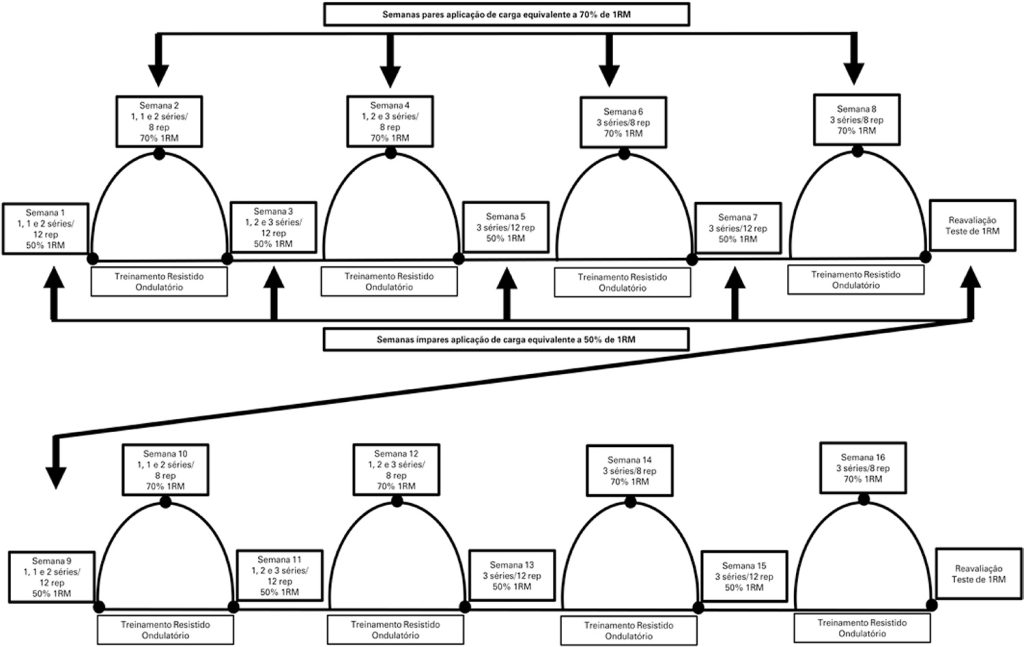
Métodos
Participaram do estudo 48 indivíduos, com idade entre 60 e 85 anos, de ambos os gêneros. Eles foram divididos em dois grupos: Idosos Diabéticos Não Treinados (n=19), com aqueles não submetidos ao treinamento físico, e Idosos Diabéticos Treinados (n=29), que foram submetidos ao protocolo de treinamento físico resistido ondulatório. Os idosos foram avaliados em diversos equipamentos de musculação, antes e após o treinamento resistido ondulatório, por meio do teste de uma repetição máxima. Os participantes realizaram o treinamento resistido ondulatório três vezes por semanas, durante um período de 16 semanas. A sobrecarga do programa foi alternada, sendo em 1 semana equivalente a 50% de uma repetição máxima e, na outra semana, a 70% de uma repetição máxima. A análise estatística revelou diferenças significativas (p<0,05) entre os resultados dos testes pré e pós-período de treinamento resistido ondulatório em um período de 16 semanas.
Resultados
Os ganhos médios de força foram de 43,20% (extensão de joelho), 65,00% (flexão de joelho), 27,80% (supino sentado máquina), 31,00% (remada sentado), 43,90% (bíceps pulley) e 21,10% (trícepspulley).
Conclusão
O protocolo de treinamento resistido ondulatório utilizado com sobrecargas semanais diferentes foi eficiente em proporcionar significativos ganhos de força máxima em idosos diabéticos do tipo 2.
Palavras-chave: Força muscular; Educação física e treinamento; Envelhecimento; Idoso; Diabetes mellitus tipo 2
541

