einstein (São Paulo). 01/jul/2010;8(3):376-9.
Modelos de Markov aplicados a saúde
DOI: 10.1590/S1679-45082010RB1567
RESUMO
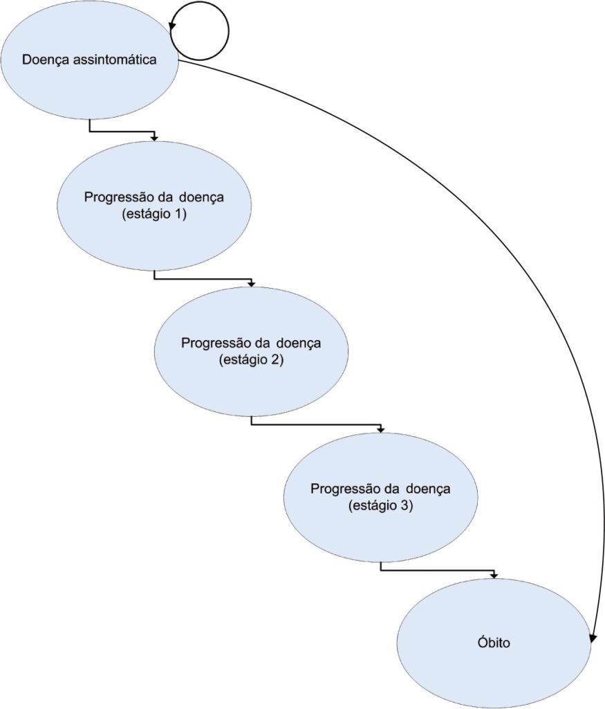
Os modelos de Markov prestam apoio aos problemas de decisão envolvendo incertezas em um período contínuo de tempo. A maior disponibilidade e o maior acesso no poder de processamento por meio dos computadores permite que esses modelos possam ser utilizados mais frequentemente para representar estruturas clínicas. Os modelos de Markov consideram os pacientes em um estado discreto de saúde, e os eventos representam a transição de um estado para outro. A possibilidade de modelar eventos repetitivos e a dependência temporal das probabilidades e utilidades associadas permitem uma representação mais precisa da estrutura clínica avaliada. Esses modelos podem ser utilizados para avaliações econômicas em saúde levando em consideração a avaliação dos custos e desfechos clínicos (outcomes), especialmente para a avaliação de doenças crônicas. Este artigo oferece uma revisão do uso dessa modelagem dentro do contexto clínico e as vantagens da possibilidade da inclusão temporal para esse tipo de estudo.
Palavras-chave: Economia da saúde; Cadeias de Markov; Modelos econômicos
892

